党代会专题网
考生
校友
教工
学生
Language :
简体中文
简体中文
English
开云电竞下载官网手机版
学校概况
学校简介
开云电竞app官方平台登录
csgo开云电竞
dota开云电竞
历史沿革
学校标识
云开电竞在线登录
全景校园
机构设置
ebay开云
职能部门
科研单位
学术组织
直属单位
群众组织
其他组织
师资队伍
kaiyun官网口碑好
院士风采
杰出人才
教学名师
北地学者
人才培养
本科生教育
研究生教育
留学生教育
继续教育
北地教育
科学研究
学科建设
北地科学
app云开
科技信息
科技平台
仪器共享
学术期刊
招生就业
本科生招生
研究生招生
留学生招生
继续教育招生
MBA和MPA教育
就业创业
网上迎新
校园文化
北地印象
北地讲堂
学生园地
社团活动
北地影音
校友服务
校友会
教育基金会
公共服务
信息公开
招标公告
数字图书
办事大厅
信息门户
学校邮箱
网络服务
后勤服务
医疗服务
体育馆
一卡通服务
常用校内电话
正版化软件
教学日历
新人入校流程
辞职调离流程
职称评审流程
出国出境手续
财务报账流程
资产设备业务
各类证件办理
教学服务
首页
在校教工
教学服务
出国出境手续
出国出境手续
因公出国(境)
所需材料清单及其他详情请查看
国际合作处网站
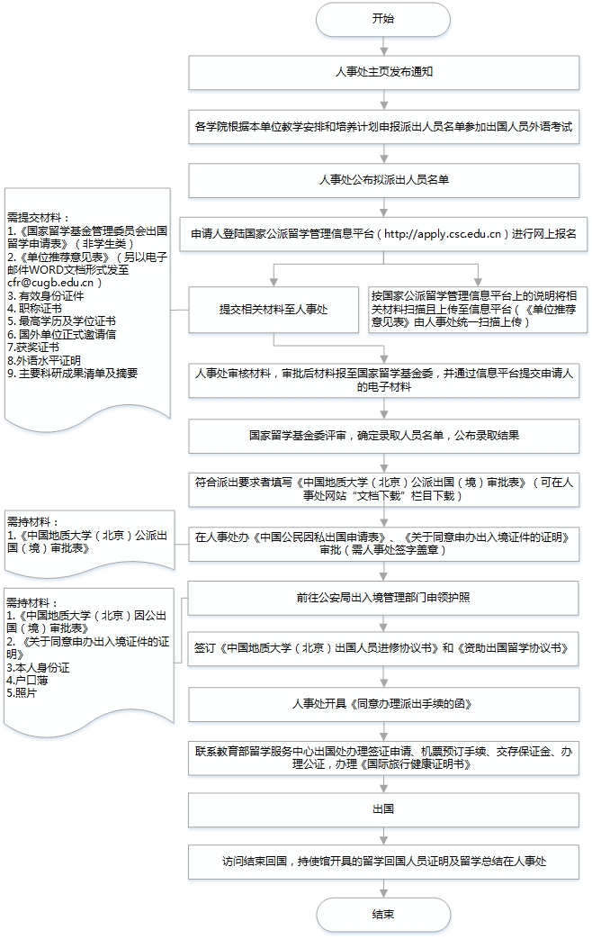
国家留学基金委公派出国
自费出国非探亲类的在职人员申请期限超过6个月以上者,原则上先办理辞职手续。
因私自费出国(含离、退休人员)
自费出国非探亲类的在职人员申请期限超过6个月以上者,原则上先办理辞职手续。
map